Préambule - Il vous est fortement suggéré d'avoir lu l'article Batman Cataclysme, car le présent article en est la suite directe.

Alors que j’avais été tout bonnement renversé par l’évent Cataclysme, j’ai apprécié ce premier tome de NML sans pour autant en être transporté.
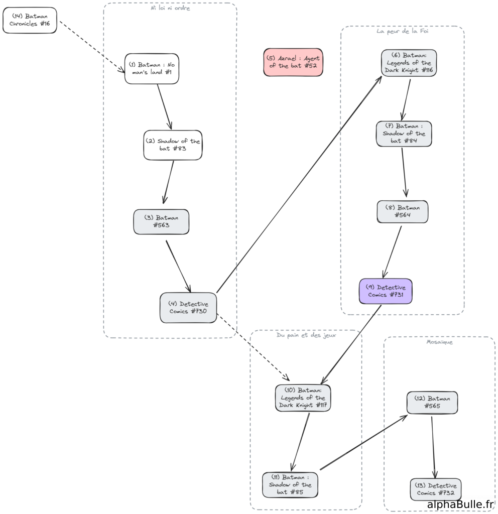
Saluons tout d’abord (et encore) le travail de l’éditeur Urban Comics qui – en plus de souligner certains évènements se déroulant entre Cataclysme et NML – a rassemblé les issues de ce premier tome en parties, qui permettent ainsi de suivre chaque sous-histoire scénaristique de manière (quasi) indépendante :
Ni loi ni ordre
Récit de survie cru et réaliste, nous y suivons le quotidiens et des citoyens restés dans les ruines de Gotham. Nous y découvrons aussi les différentes factions qui se découpent la ville. Notons d’ailleurs que c’est à cette occasion que les lecteurs découvrirent la première carte géographique officielle de Gotham !
Batman y apparait tardivement, pour des raisons à vrai dire pas plus explicitées…
La peur de la Foi
Un récit au thème intéressant et original, proposant d’explorer l’idéalisme face à la nature humaine. Sur fond de guerre des gangs, nous suivons les exploits et errements d’un prêtre prétendant offrir un abris à tous ceux qui le demandent… y compris le supervilain Epouvantail !
Si la présence de ce dernier (en costume) apparait comme assez ridicule, l’ensemble de cet arc n’en demeure pas moins très bon, avec un traitement intéressant des logiques de gangs (aux allégeances changeantes d’un caïd à l’autre), une machination complexe de la part du méchant, et un build up efficace du climax qui converge en un affrontement protéiforme entre réfugiés, gangs des rues, hommes du pingouin, forces de polices, etc.
Du pain et des jeux
Toujours exploitant une atmosphère à la Mad Max, nous découvrons dans ce court récit la position du supervilain le Pingouin, mafieux opportuniste ayant réussi à bâtir un ilôt plus ou moins neutre au sein de Gotham: celui-ci propose en particulier des spectacles d’affrontement mortels et des places de trocs et d’échanges.
Idée intéressante, elle n’est cependant pas servie par un dessin à la hauteur, aux traits épais et aux détails absents, toutefois interrompud e temps en temps pas un découpage original ou percutant.
Mosaïque
J’ignore si j’étais particulièrement absent ou fatigué lors de la lecture de ces deux issues, mais je ne suis définitivement pas parvenu à entrer dans ce récit, aux dessins assez laids et au scénario nébuleux qui semble tourner autour du personnage de Black Mask et du thème du fanatisme.
Seuls éléments intéressants :
- La manière donc Barbara Gordon (ancienne Batgirl désormais paraplégique) découvre l’existence d’une nouvelle Batgirl.
- La manière dont sont gérés les criminels arrêtés par Batman dans une ville pourtant désormais dépourvue de loi.
A cela s’ajoutent deux issues supplémentaires, l’une dédiée à Azrael (tout à fait oubliable), l’autre à l’officier Renée Montoya.

Les dessins sont de qualité largement variable, allant du plutôt sympa au trés laid. L’ensemble forme un panorama assez éclectique de cette Gotham revenue à l’état sauvage, comme une mosaïque de points de vue qui mettent en place ce nouveau paradigme dans lequel devra évoluer le Chevalier Noir. Une mise en place honnête, qui appelle néanmoins un développement et des enjeux plus profond dans les tomes suivants…
Epilogue - Poursuivez votre exploration avec l'article NML #2 : Gotham, terrain de conquête et de survie qui fait directement suite à celui-ci. Par ailleurs, l'article que vous venez de lire est en lien direct avec l'article bilan No Man's Land : Gotham, cité détruite... que je vous invite à lire pour obtenir une vision d'ensemble.
